2019年秋季超学制博士生助学金评审结果公示
    时间:2019-06-28     浏览:

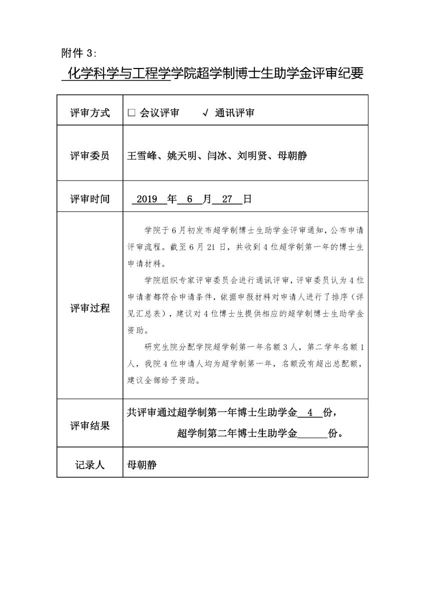
2019年秋季超学制博士生助学金评审结果公示

按照研究生院通知要求,公司于6月初发布超学制博士生助学金评审通知,公布申请评审流程。截至6月21日,共收到4位超学制第一年的博士生申请材料。根据有关要求,公司组织评审委员会开展通讯评审,现将结果公示如下。

申请人材料公示:化学公司超学制博士生助学金评选材料公示

结果公示: